Voici quelques projets menés avec succès au cours des dernières années, qui méritent que je les mette un peu en avant.







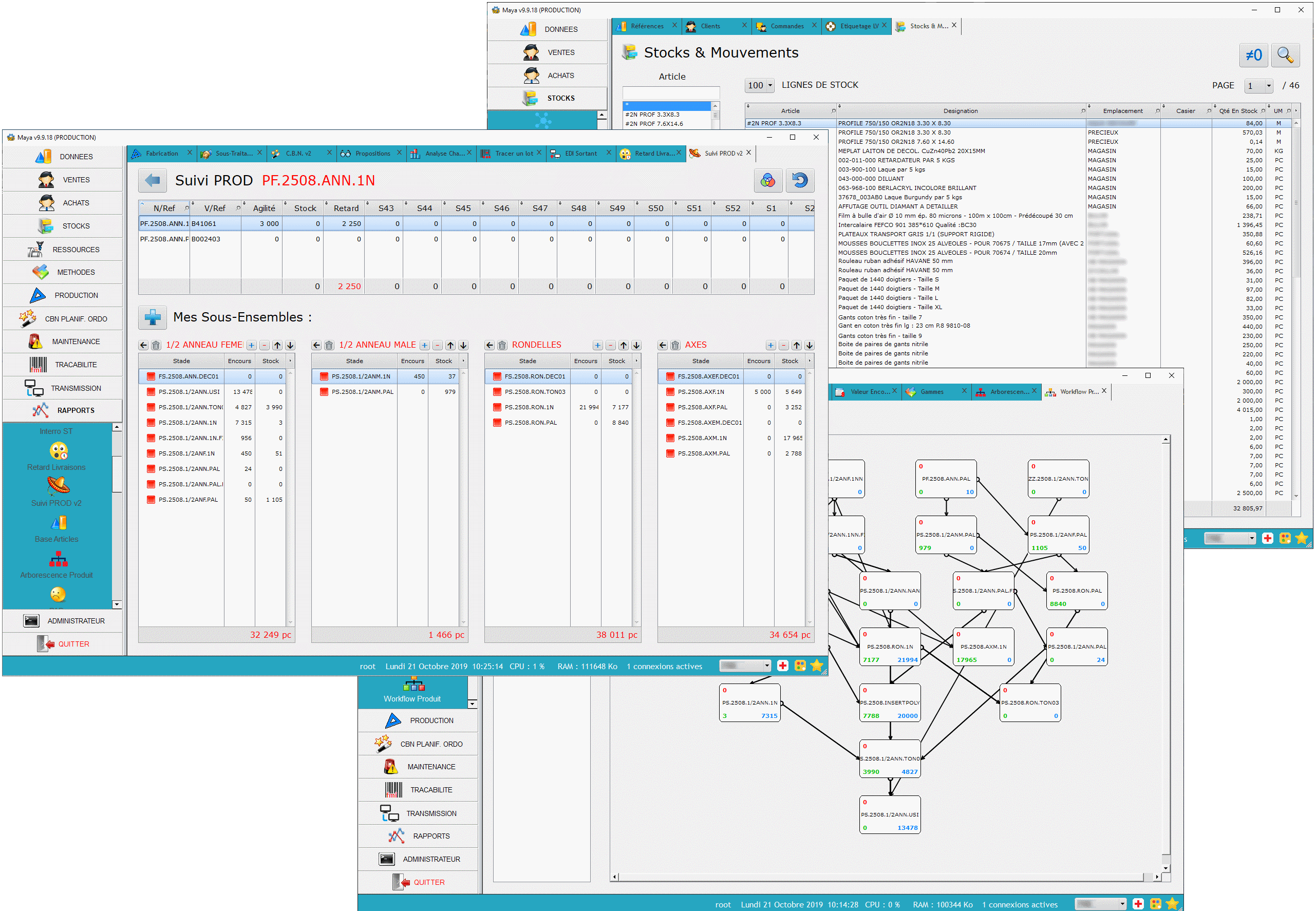
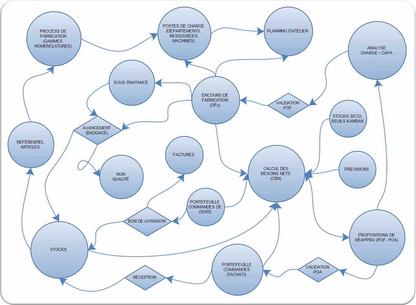
Programme de gestion de production multi-sociétés, développé en collaboration avec le groupe FMI-Sycrilor, le système se compose d'outils ergonomiques et simples, qui répondent aux besoins spécifiques des métiers de l'industrie du luxe : Gestion commerciale, Supply chain, Stocks, Gestion de production, Ressources, Gammes et Nomenclatures, CBN et planification de la charge, indicateurs Qualité, Objectifs, Suivi de production, Traçabilité, Consommation des Métaux Précieux, Analyses comptables et financières, EDI inter-sociétés et passerelles d'intégration depuis/vers les ERP des clients, Tablettes de Contrôle Qualité, Portail Web de consultation, ...
Entièrement développé en Windev 23 sur base SQL Server.













Système communicant avec un automate ModBus pour commander l'ouverture de gâches sur présentation de badges RFID.

Application Android permettant d'interagir avec une installation Modbus.

Dernière version téléchargeable ici

Portail WEB facilitant la mise en relation des enseignes de restauration rapide et des professionels du dépannage. Gestion et affectation de tout ou partie du parc machine à un prestataire, alertes sms, suivi d'incident, entretien préventif, taux de service, ...


L'exécutable est en téléchargement ici
APEX ici